在现代容器化应用管理中,Docker Swarm 和 Kubernetes 是两个主要的容器编排平台。虽然它们都旨在帮助用户自动化容器的部署、扩展和管理,但它们在设计、功能和复杂性方面有显著差异。本文将详细比较 Docker Swarm 和 Kubernetes,并通过举例和表格形式来帮助理解它们的不同之处。
Docker Swarm
Kubernetes
| 组件 | Docker Swarm | Kubernetes |
|---|---|---|
| 控制面 | Manager 节点 | Master 节点 |
| 数据存储 | 不持久化,依赖 Docker Engine | etcd(持久化数据存储) |
| 负载均衡 | 内置负载均衡 | 外部负载均衡器(如 Ingress) |
| 调度 | 内置简单调度 | 高级调度策略和自动扩展 |
bashbash <(curl -sSL https://linuxmirrors.cn/main.sh)
Kubernetes 是一个可移植、可扩展的开源平台,用于管理容器化的工作负载和服务,可促进声明式配置和自动化。 Kubernetes 拥有一个庞大且快速增长的生态,其服务、支持和工具的使用范围相当广泛。
Kubernetes 的目标是让部署容器化的应用简单并且高效(powerful),Kubernetes 提供了应用部署,规划,更新,维护的一种机制。
Kubernetes 这个名字源于希腊语,意为“舵手”或“飞行员”。K8s 这个缩写是因为 K 和 s 之间有 8 个字符的关系。 Google 在 2014 年开源了 Kubernetes 项目。 Kubernetes 建立在 Google 大规模运行生产工作负载十几年经验的基础上, 结合了社区中最优秀的想法和实践。

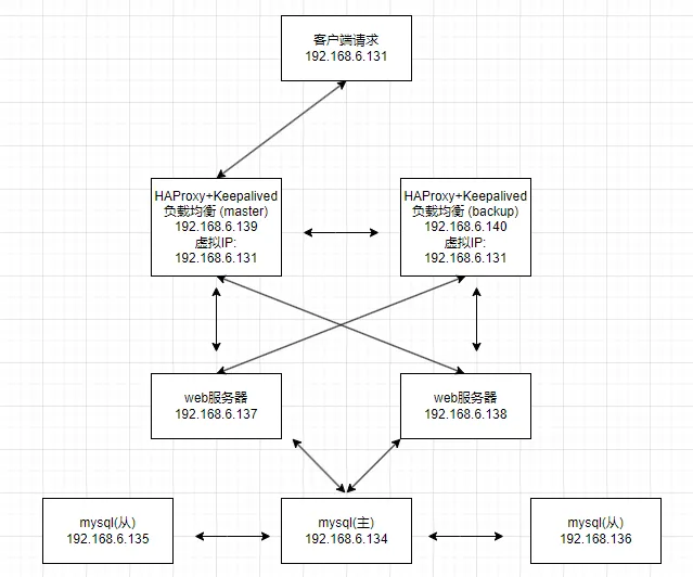
Web 前端采用 Nginx/HAProxy+Keepalived 作负载均衡器;后端wordpress采用 MySQL数据库一主多从或读写分离架构实现。
项目架构图:
